Empowering Employees
Role: Lead Experience Designer
Telstra is Australia’s largest telecommunications and technology company, serving millions of customers across the country. Their marketing operations span ~450 stores and business units nationwide, requiring consistent brand messaging at scale.
As the lead experience designer, I drove user research, concept design, prototyping and design validation—ensuring the solution addressed real user pain points while meeting business and technical feasibility.
Telstra Marketing Hub is a custom-built platform created by Code Worldwide, a subsidiary of the Omnicom Group (parent company of DDB Group). Designed to drive brand consistency and reduce costs across Telstra’s 450+ stores and business partners, the platform allowed teams to create, personalise, and publish marketing materials without needing a designer—just by using brand-approved templates.
Telstra’s strategy was to give every store and business the power to handle marketing in-house through the Marketing Hub—no external support needed. However, despite a strong acquisition rate, actual usage lagged behind. People were signing up, but not coming back.
The Marketing Hub was initially proposed and set up by DDB Sydney. Later, Telstra asked DDB Group to investigate the reasons behind the low activation rate.
To understand the barriers, I visited Telstra stores and businesses, speaking with those who had signed up but never returned. I conducted in-depth interviews with seven license holders and employees and observed how they interacted with the platform in real environments. My aim was to uncover what worked, what didn’t, and what their ideal experience looked like.
What emerged was a clear picture: the majority of users were store and business assistants—casual employees familiar with Telstra’s products and services, but not with marketing. They were expected to use the Hub with little to no training, all while managing their usual responsibilities. The platform, while powerful, wasn’t built with them in mind.

I visited three Telstra Stores and two Business Centres, interviewing seven license holders and employees.
Staff found the platform difficult to understand and use. They didn't have enough time to learn it properly, and since they weren't marketing experts, most of them quit using it after trying once. The main problem was simple: the system was too complicated for everyday users.
For Employers: When I assign a staff member to plan and launch a campaign, I want them to complete the process—booking media, choosing the right template, and localising the ad—without requiring my help, so I can focus on running the business.
For Employees: When I’m assigned to use the Marketing Hub, I want to complete my task quickly and independently, without needing extra training or hand-holding.
We recognised that the Marketing Hub was being used by two very different groups: experienced marketing professionals and casual store/business assistants. To meet the needs of both, we designed a role-based interface. The original feature-rich version remained available for advanced users who were familiar with campaign strategies and branding tools. Alongside it, we introduced a streamlined version tailored specifically for store assistants—offering a simpler, more intuitive interface that aligned with their day-to-day tasks. This dual-view approach meant no one was excluded, but no one was overwhelmed either.
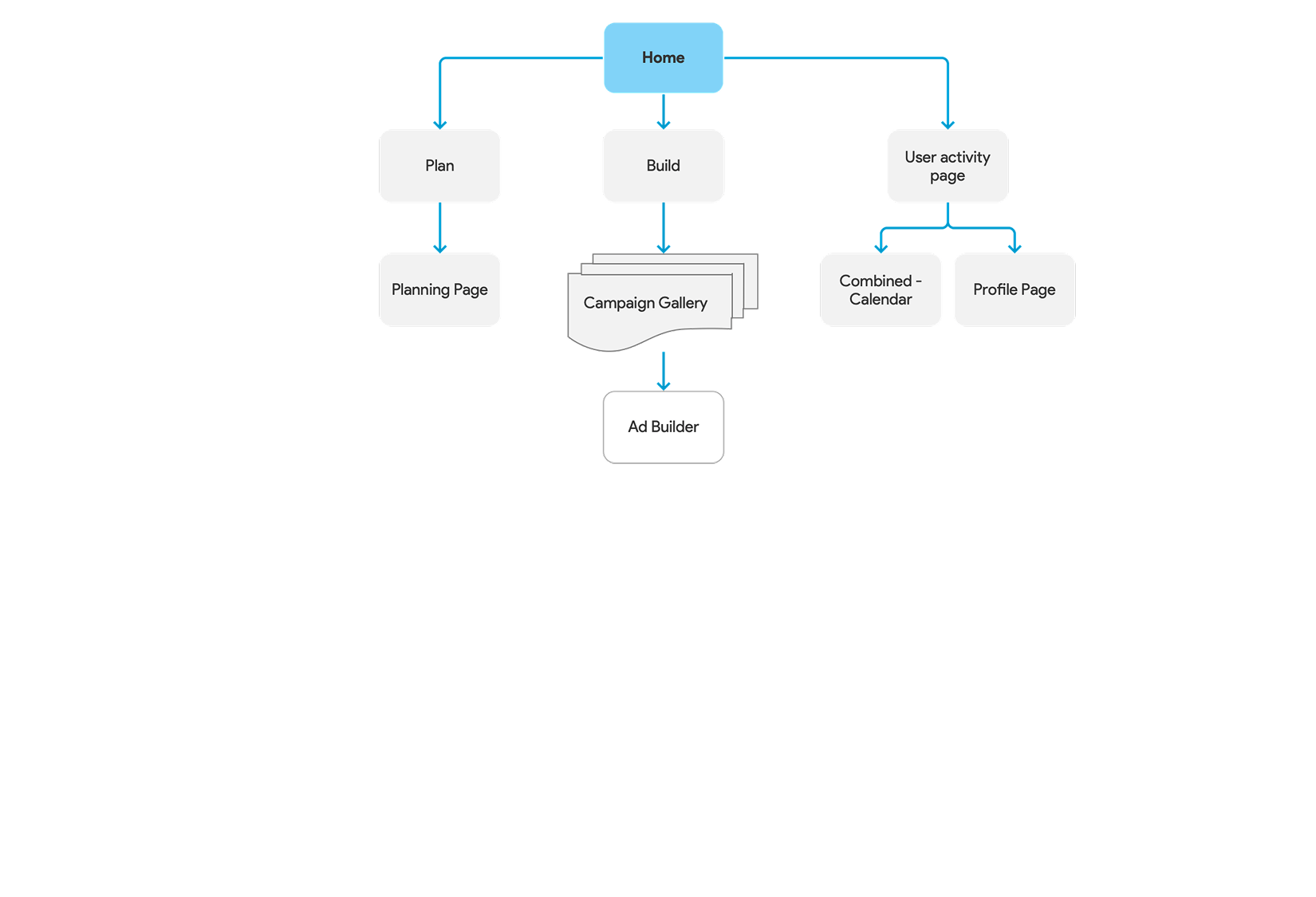
The new simplified homepage
One of the biggest pain points we uncovered was the platform’s confusing navigation. Content was often buried deep in menus or organised in ways that didn’t reflect how store assistants searched for it. To address this, we restructured the information architecture from the ground up—grouping tasks more logically, reducing menu layers, and integrating keyword-based filters and smart tagging to help users quickly find exactly what they needed.
Simplified navigation
The original platform was loaded with marketing jargon and complex instructions—fine for experts, but alienating for casual users. We rewrote the entire interface using straightforward, inclusive language. Labels became action-oriented. Prompts were simplified. The tone was warmer and more welcoming. By reducing the cognitive friction, we helped users feel more confident navigating and completing tasks without extra guidance.
Simplified gallery with advance filtering
To create a more usable and less intimidating experience, we stripped back unnecessary visual clutter and focused the design on clarity. Essential actions were brought to the forefront, while supportive tips and guidance were shown in context, only when needed. This minimalist approach reduced cognitive load and made the entire platform easier to understand, especially for first-time users.
Simplified Marketing Planner
Through research, it became clear that the most frequent task was the planning and publishing of localised ads for national campaigns. We built the new workflow around this insight. Employees could now easily browse campaign content, plan and book relevant media, and then build and preview ads for multiple channels—all in a single, focused flow. This made the platform feel more like a helpful tool and less like a maze.
I conducted a moderated usability study with nine participants, primarily store assistants and business staff who would use the simplified interface.
I used multiple methods: 6-second tests for first impressions, first-click analysis for navigation assessment, task success tracking for key workflows, and open-ended feedback for qualitative insights.
Testing the redesign with users showed strong results. All participants successfully discovered ad materials and built ads with the new simplified flow. Over 70% confidently planned and booked media campaigns, while more than 80% effectively used the new search and filtering tools. These outcomes validated that the redesign had successfully removed adoption barriers.
The solution was handed over to the CodeWordWide team for delivery.
Ash has deep technical knowledge across all aspects of print and digital delivery. He has a real passion for problem-solving.
— Mike Crabtree, Former Head of Telstra Marketing Hub & Ops Director, DDB Group Sydney
This was never just about redesigning a tool. It was about recognising and empowering an overlooked group of users—people expected to execute complex marketing tasks with no background in marketing.
By listening deeply and designing with empathy, we turned a platform that was underused into one that felt welcoming, usable, and useful.
Other Projects
Tap, Trade, & TrackCommSec
Transfer SharesCommSec
AI Stock ScreenerCommSec
Zero Product OriginationCommSec
Modern AgencyDDB Group Australia
It is what we think we know already that often prevents us from learning.
–– Claude Bernard ––