AI Stock Screener
Democratising Investment Discovery Through Plain English
This was an individual innovation project that stemmed from observing investors' pain points, behaviors, latent needs, and market gaps. CommSec, the brokerage arm of the Commonwealth Bank of Australia, is the leader in the Australian online trading market, serving over 2.6 million clients. Its web and mobile platforms offer various investment options, including Australian and international Stocks.
In my role as Lead UI & UX Designer, I handled end-to-end research, conversation design (flows, microcopy, repair), LLM policy prompting authorship (do/don't/how), pattern library creation (reusable conversation components), and measurement leadership (metrics, dashboards, test cadence).
The AI Stock Screener is a natural-language interface that lets people find investable ideas by describing them in plain English—no financial jargon or complex filters. Queries like “a company in remote healthcare diagnostics” or “a sustainable beauty brand under $25” are interpreted into intents and entities, returning explainable shortlists of stocks, ETFs, or derivatives.
Finding investments today is harder than it should be. The stakes are high; poor recommendations can bankrupt beginners. Non-transparent systems and social manipulation skew outcomes, leaving genuine investors, especially newcomers and values-driven users. Most people never get close to opportunities that ought to be broadly accessible.
However, most stock screeners are recommended for finding stocks, but they are not particularly helpful, as they are ratio-driven tools that require investors to pre-select metrics (e.g., P/E, D/E, sector) and hard thresholds. Stock screener works well for financially fluent users chasing risk-adjusted returns, but breaks down for those seeking values-led discovery. When a user types “ethical Australian energy stock with dividends,” there’s no obvious, standard mapping to filters—and data makes “ethical” a moving target. In Australia’s retail market—where many newer investors aren’t fluent in finance—this filter-first model effectively hides opportunities from new investors and anyone who starts with values, not ratios.
We needed to close this gap with a safer, more explainable path to discovery—one that meets people where they are and still respects regulation and trust.
Problem Statement
To ground the project in real user needs, I started with thorough research. I analysed 50+ interviews from CommSec's existing customers, revealing that 70% of investment discovery queries involved plain-language descriptions rather than technical filters.
I conducted 10 generative interviews with novice and intermediate investors, including newcomers (e.g., millennials entering the market) and values-driven users (e.g., those prioritizing ESG factors). Key insights: Users felt overwhelmed by jargon, with one interviewee saying, "I know I want 'green energy stocks,' but I don't know what P/E means or where to start." Pain points included lack of transparency ("Why did this stock show up?") and fear of making uninformed decisions in a regulated space.
Competitive analysis of tools like Yahoo Finance, Seeking Alpha, TradingView, MooMoo and emerging AI assistants (e.g., ChatGPT for finance queries) showed gaps in explainability and compliance.
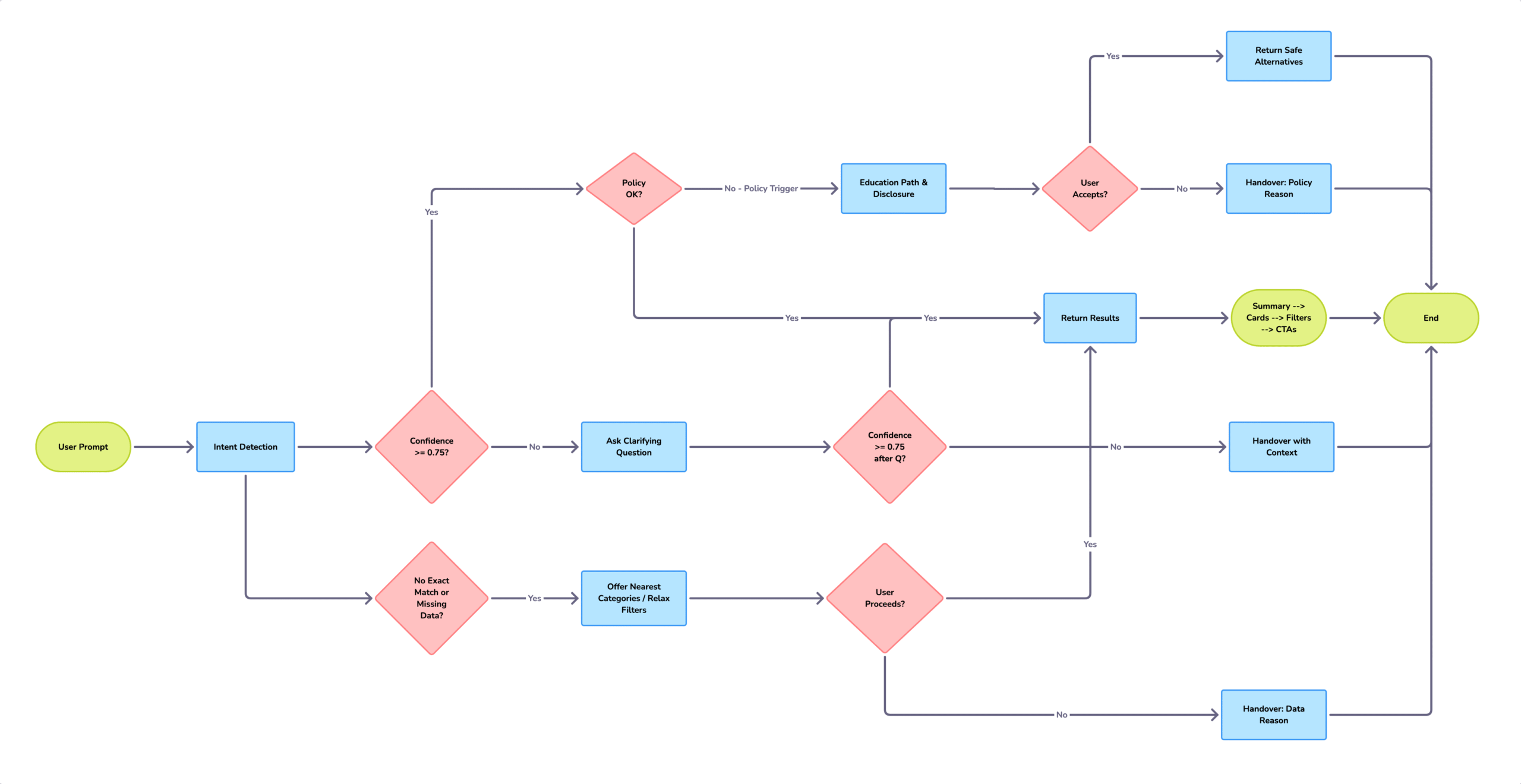
From my technology research, the clearest finding was that AI uniquely bridges the gap between values-led intent and investable outputs. Modern NLU reliably maps messy, plain-English queries to entities and constraints; retrieval + normalisation layers reconcile inconsistent ESG signals; and policy-guided generation can produce explainable shortlists with a concise Reason and Caution per result while refusing advice. In controlled tests, this stack reduced reformulations and time-to-first-useful-answer versus filter-first baselines, confirming that AI isn’t just “nice to have” here—it’s the only practical way to make values-aligned discovery usable at scale without demanding financial fluency.
Building on research insights, I brainstormed alternatives like enhanced filter UIs, voice interfaces, and full conversational AI, ultimately prioritizing a natural-language screener for its accessibility. The process addressed key requirements for the product, encompassing both technological and useruser needs.
Trade-offs throughout included balancing explainability (adding Reason/Caution lines) with brevity to prevent cognitive overload.
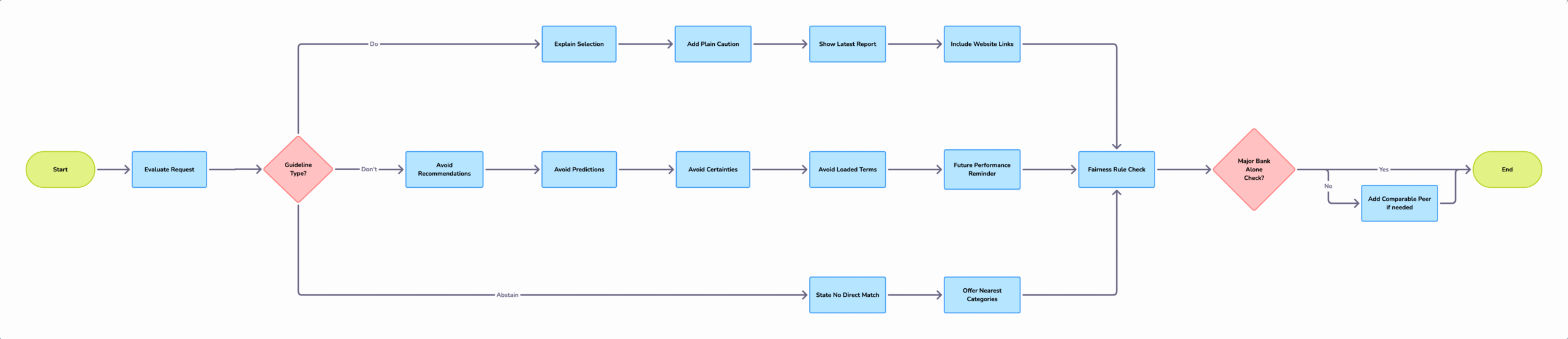
For LLM integration, I iterated prompts through testing with AI agents: Starting with basic system roles, I refined based on failures (e.g., adding "fairness rules" after bias tests showed isolated bank promotions). Early prototypes tested plain-English refinements and repair strategies using AI simulations. The process validated components through AI-agent prototypes, showing reduced confusion (e.g., "Why is this here?" queries dropped 50% in tests).
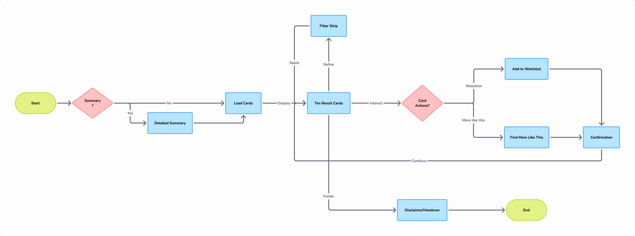
I began with low-fidelity sketches to outline chat flows for the AI stock screener, prioritizing batch responses to address latency issues. These captured essentials like user inputs, summaries, result cards, and repair paths.
Next, I developed high-fidelity prototypes in Figma, creating interactive journeys with clickable refinements, CTAs (e.g., "Add to watchlist"), and evolved pattern library components into polished, reusable UI elements.
Refined through three rounds of guerrilla usability testing with 15 users: Round 1 Main Screen content; Round 2 Result card page; Round 3 confirmed the overal flow, cutting confusion queries like "Why is this here?".
Main Page Wireframe
Result Card Page Wireframe
Clarity and trust up: Usability sessions showed higher perceived understanding (“I can see why this stock is here”) due to explicit Reason and Caution lines and the batch Summary.
Reduced effort path: The Filter Strip and consistent CTAs kept users in self-serve, establishing a clear route to track containment and turns-to-task.
Operational readiness: Guardrails, refusal/repair, and handover rules make the flow safe for a regulated context; the pattern library enables rapid scaling across similar domains.
The Solution
I engineered a policy-prompted conversational agent plus a reusable pattern set and analytics loop. Highlights:
Core metrics & definitions:
Containment rate: % of sessions completing without human handover.
Handover rate: % of sessions escalated to agents (with reasons).
Turns-to-task: average conversational steps to reach shortlist/download/watchlist add.
Reformulations/session: proxy for friction; should drop over time.
Time-to-first-useful-answer: seconds to first meaningful result display.
CSAT/CES: post-conversation satisfaction and effort.
Recognition
CommSec AI Innovation Award
July 2025
Left | Ashkan Deravi | Senior Human Experience Designer
Right | James Fowle | Managing Director at CommSec

People search in ideas, not ratios—plain English works. A single, targeted clarifying question early (e.g. “telehealth platforms or device makers?”) cut back-and-forth and got to useful results faster. Adding two short lines—Reason (“why this showed up”) and Caution (“what to watch out for”)—lifted confidence and reduced “why is this here?” confusion. A firm safety note whenever users asked for predictions kept us compliant while still offering neutral next steps they could choose.
Other Projects
Tap, Trade, & TrackCommSec
Transfer SharesCommSec
Zero Product OriginationCommSec
Modern AgencyDDB Group Australia
Empowering EmployeesTelstra
It is what we think we know already that often prevents us from learning.
–– Claude Bernard ––